中国铁道科学研究院节能环保劳卫研究所

  • 首 页
  • 企业概况
    企业简介 领导团队 组织机构 企业资质 认证证书 荣誉与奖励 联系我们
  • 新闻动态
    企业新闻 通知公告 科研进展 专业资讯
  • 业务领域
    科学研究 建设项目环保技术咨询与服务 职业卫生技术服务 产品检验与试验检测 报告书审查 通风净化工程设计 噪声振动及声屏障气动力测试 标准化工作 节能技术咨询与服务
  • 人力资源
    人才现状 专家风采 团队建设
  • 成果转化
    转化平台与试验基地 主要技术与产品 产品荣誉与服务客户群
  • 党群之窗
    党建园地 工会建设 团员风采
  • 期刊杂志
    编辑简介 投稿须知
  • 联系我们
您现在的位置:首页 > 新闻动态 > 通知公告 > 正文

新闻动态

  • 企业新闻
  • 通知公告
  • 科研进展
  • 专业资讯

通知公告

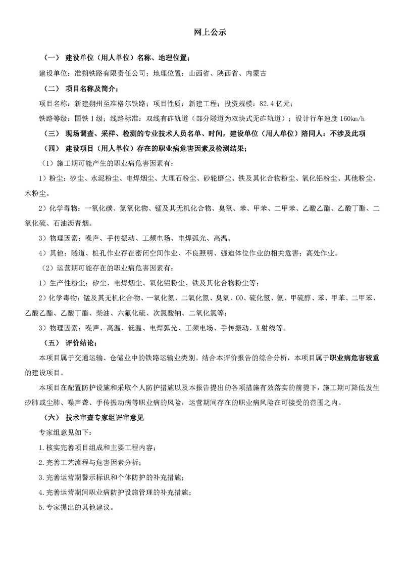
新建朔州至准格尔铁路工程职业病危害预评价

发布时间:2018年12月06日 10:13100人浏览

COPYRIGHT©2001-2026 CHINA ACADEMY OF RAILWAY SCIENCES CORPORATION LIMITED,ALL RIGHTS RESERVED
中国铁道科学研究院集团有限公司 版权所有
  京ICP备05020493号